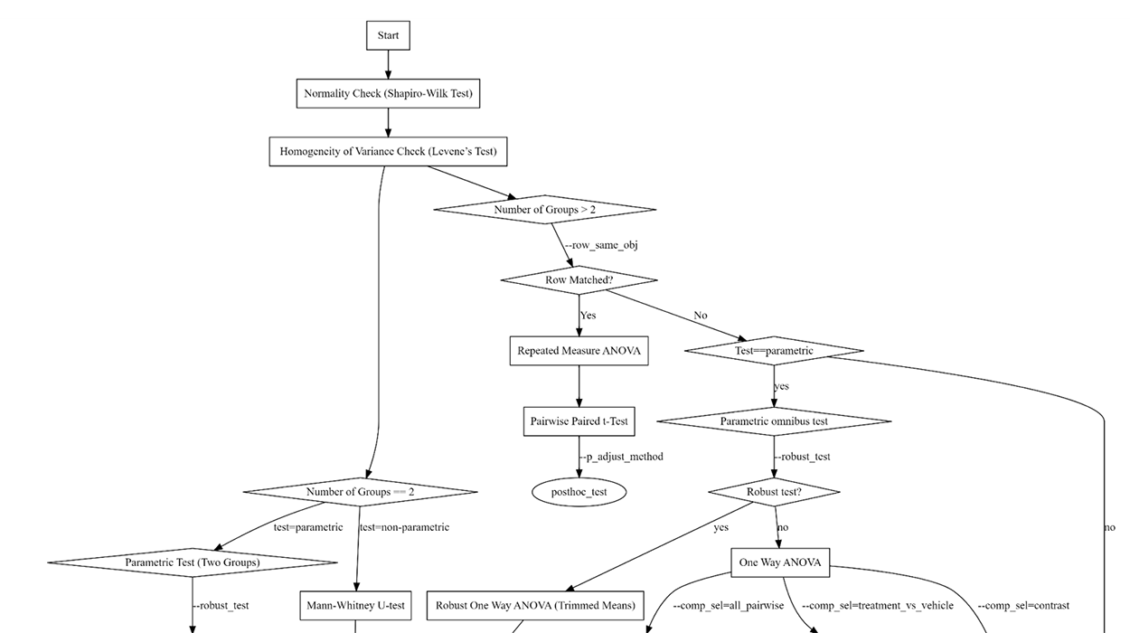
Meritudio’s EZ Statistics is a revolutionary software that redefines statistical practice by eliminating the need for statistical expertise. Unlike traditional tools, it automatically selects the appropriate tests and constructs complex statistical workflows based on the user’s data, ensuring correctness and efficiency. Users simply choose the type of analysis they need, such as a two-group comparison, and EZ Statistics takes care of the rest—checking data integrity, determining suitable methods, and executing multi-step procedures that adapt to intermediate results. This automation makes statistical analysis easy and accessible for non-experts while saving significant time. Supporting a wide range of methods, from basic descriptive statistics to advanced predictive modeling, it features one-click solutions, an intuitive interface, and graphical reports, all to empower users to make confident data-driven decisions with clear and robust results.



Generate reports instantly with one click after uploading or pasting data
Access all common statistical analyses organized into seven intuitive categories
Automatically select suitable statistical tests based on data characteristics
Customize workflows to fit specific research or project needs
Enjoy instant, professional statistical self-service tools
Clear descriptions and default values provided for all parameters
Summarized results and conclusions highlighted at the top of each report
Intuitive figures and tables accompanied by detailed explanations
Step-by-step guidance for interpreting complex results
Reports available in interactive web and print-ready PDF formats
Over 50 parametric and non-parametric statistical tests
Comprehensive tools including linear models, mixed effects models, survival analysis, and power calculations
Data-driven approach to automatically design multi-step statistical procedures
Best practices tailored for small sample size statistics
Advanced machine learning tools for in-depth analysis